自制美的变频空调检测仪详细方法过程(自制美的变频空调检测仪详细方法过程图解)
前期发过美的变频检测仪制作方法好多人比较感兴趣,今天呢给大家介绍下,详细的制作过程,和检测仪的功能,制作方法非常简单。文章所提到清单 程序等文件均可私信我索取。
此款检测仪是弱电通讯,连接外机主板调试小板位置,可以单独启动室外机,查询室外机传感器温度,电流等信息,可兼容大多数美的外机变频主板。

检测仪需要连接此接口

连接主板显示故障和信息

显示温度信息,以及参数信息
通过以上简单介绍大家应该知道他的一些功能,下面我们系统讲解他的制作方法
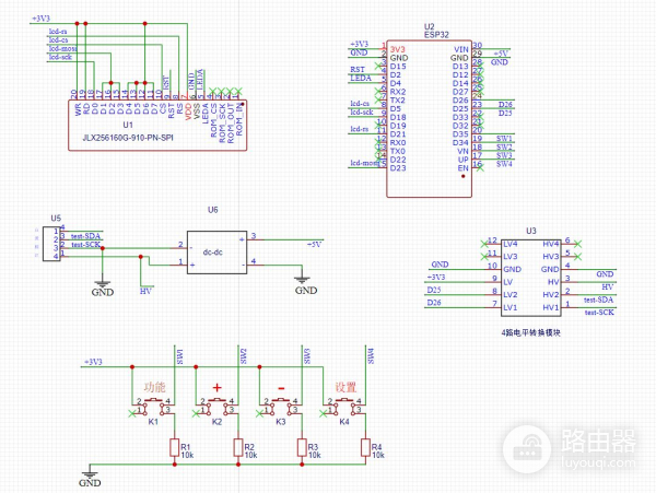
一:电路原理图

此图为检测仪原理图
二:所需配件清单
1:万用板 俗称洞洞板

2:ESP32开发板 选择双核的就可以,可以自行选择,其他无要求 成本在20左右。

ESP32开发板
3: 3v转5v模块

4:TTL电平转换板

5:液晶屏 256160G-910-PN 3.3v 并口

6 :按键4个 无要求
以上配件全部购买完毕可以按照原理图进行焊接组装,其中ESP32购买以后需要烧写程序,烧录程序可以下载 ESP32 flash下载工具_v3.8.5 软件,ESP32可以通过usb数据线连接电脑驱动可以让卖家提供。
1:连接好电脑,在设备管理器 端口 查看是端口几,然后记录

2:打开ESP32烧录软件,选择第一个,进入后选择第三个,然后按照我的选择勾选,端口号一定选择自己电脑识别出的端口号,烧写完成后即可使用








