苹果A1369笔记本电脑开不开机(苹果电脑不开机怎么修)
小编:小蝶
更新时间:2022-11-27 00:14
接修一台苹果笔记本,拿来时电脑开不开机,也没写具体故障,修好后的亮机图片如下:

好,下面让我们看看这台苹果笔记本电脑开不开机是如何重见天日的。
【机器型号】苹果笔记本A1369
【板号】820-3023-A
这是一台接修同行的电脑,拿来电脑开不开机

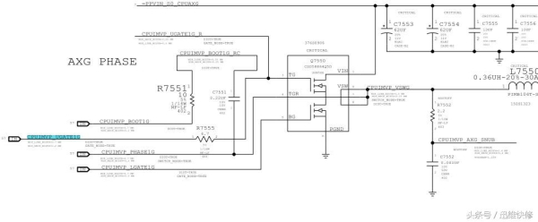
接电源电流上到0.7,不亮机,客户刷过BIOS,加焊过桥,测各大电感除集显供电外,其他供电都有。测内存复位MEM_RESET_L有下拉动作,地址线有持续波形,示波器抓第二次SVID是有的,Q7550 上下管G极没有动作,换供电IC MAX15092G一样,又把Q7550换了之后还是没有,BIOS也刷我之前备份的,实在没招了,冷静冷静。再仔细观察发现J5100有点腐蚀,这就是导致电脑开不开机的真正元凶吧。看下图:



找到故障点就简单了,用刀片刮干净后OK,美女图像出现了。电脑开不开机的问题也就解决了。







